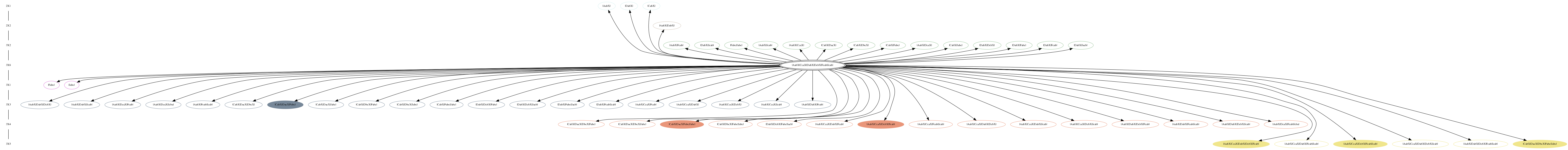
This graph displays Child-Parent information for class id 3X6 Model number M6984

The central, doubly circled model is the child model. The remaining models are its 'parent' models. The child model can be derived from parent models by the addition of one or more reactions. Arrows point from the child model to parent models. Parent models are either open ovals, to indicate non-bistable configurations, or filled ovals, which are bistable. The link from the child model leads to additional information about the model. The links from the parent models traverse the graph.